Zeus AD815 Line Driver
Development information.
This line driver is intended for use on the bench to get up
and running with trying out the Zeus power amp designs without the
transformer costs of building a full Zeus Line Driver.
Basic gain is 4 times, 2 times with the SSM2142 single ended
to balanced driver, and 2 times with the AD815.
Note that the SSM2142 must be driven from a low impedance
source, otherwise it is very noisy (see further down on this page) so I have
added a buffer op-amp with variable attenuator
Bench Development/Test Line Driver
|
Construction is based on a piece of sample PCB material from
a PCB manufacturer, which is just a series of different land patterns with
unconnected pads.
Note that the AD815 runs warm and must be heatsinked to a
reasonably substantial area of copper (which will be at V+ not ground!).
Somewhat of a squirrels nest, but it is functional.
This is the first set of tests made with the basic setup as above on my bench.
Additional work is required to properly optimise the output to the input
transformer and it's R-term value.
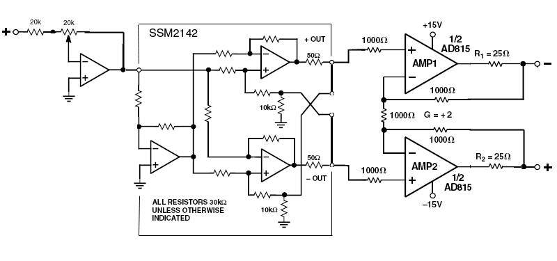
General Line Driver Schematic.
Alps 20K Audio Attenuator - LM4562 buffer -
SSM2142 phase splitter - AD815 high power op-amp.
Note AD815 feedback from far side of output
series resistors otherwise LF goes "funny".

FFT Tests - LM4562 buffered signal into SSM2142 - AD815 into 600
ohms
|
Basic line driver tests with input level
adjusted with Alps pot.
Note the large noise component from
delta-sigma DAC with single ended output (I normally use balanced output).
EMu1212m source: 5.78 volts into 600 ohms - 1 kHz FFT
(-3dB) - 0.0006% THD

EMu1212m source: mute - FFT

HP8903B source: 5.78 volts into 600 ohms - 1 kHz FFT
(-3dB) - 0.0006% THD

HP8903B source: mute - FFT

Input Open Circuit (20K): residual pickup and noise floor - FFT

Input Short Circuit: residual pickup and noise floor - FFT

EMu1212M balanced loopback comparison at same source levels
as above, note harmonic levels - FFT
(-12.8dB) - 0.0010% THD

EMu1212M balanced loopback comparison - source mute -
residual pickup and noise - FFT

FFT Tests - AD815 + Zeus 75 Development Power Amp
|
Notes:
-
Signal source into SSM2142 phase
splitter - AD815 high power op-amp.
-
Zeus75 output 2:1 into 8 ohms.

HP8903B source: 2.89 volts into 8 ohms - 1 kHz FFT
(-9dB) - 0.0305% THD

HP8903B source: 2.06 volts into 8 ohms - 1 kHz FFT
(-12dB) - 0.0188% THD

HP8903B source: 1.46 volts into 8 ohms - 1 kHz
FFT
(-15dB) - 0.0125% THD

HP8903B source: signal mute - 8 ohms - FFT

Line Driver input open circuit (10K) - noise - 8 ohms - FFT

Line Driver input short circuit - noise - 8 ohms - FFT

EMu 1212M source: 4.10 volts into 8 ohms - 1 kHz FFT (-6dB) - 0.0475%
THD

EMu 1212M source: gen mute - 8 ohms -
FFT

EMu 1212M Sound Card Loop-back Tests - 10K input impedance.
|
Sound Card Loop-back - 1 kHz FFT
(-6dB) - 0.0007% THD

Sound Card Loop-back - 1 kHz FFT
(-12dB) - 0.0008% THD

Sound Card Loop-back - mute - residual noise and pickup.